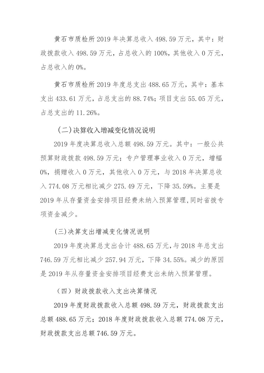
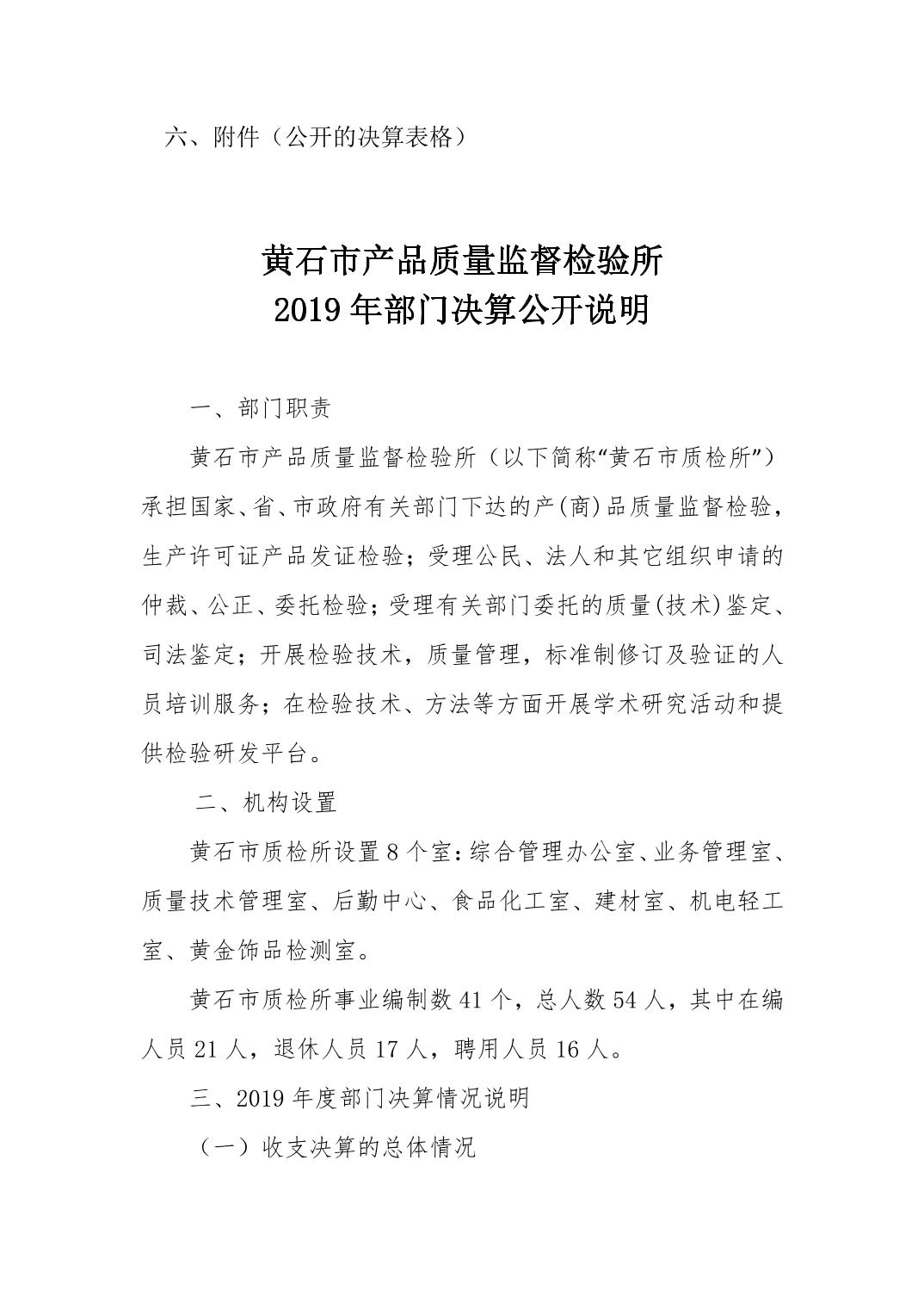
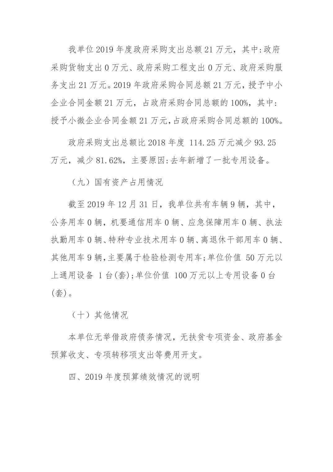
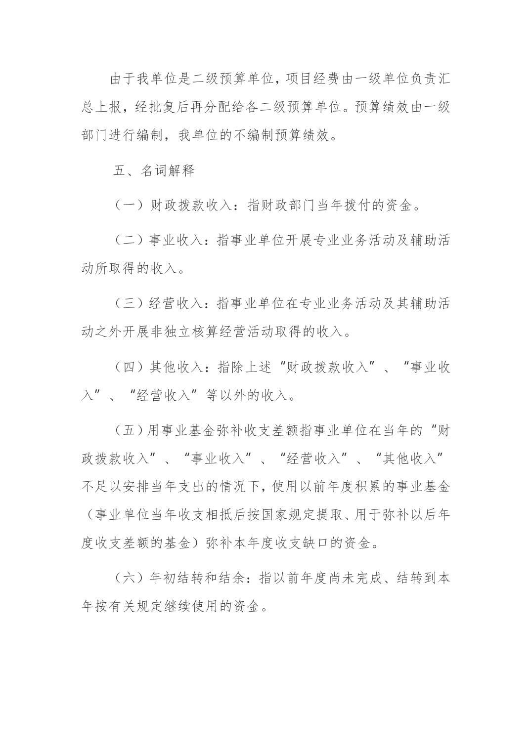
无障碍阅读
首 页
政务动态
政府信息公开
政务服务
公众互动
专题专栏
当前位置:
首页
>
政府信息公开
>
法定主动公开内容
>
财务公开
索引号
000014349/2020-62727
主题词
发文单位
黄石市市场监督管理局
效力状态
有效
生效日期
2020-09-30 16:32:23
失效日期
2020-09-30 16:32:23
主题分类
体裁分类
发文字号
无
正文
0黄石市产品质量监督检验所2019年决算公开